Application Background
Global warming is leading to an increase in thunderstorm weather
Damage to network equipment caused by lightning strikes can be highly hazardous
After lightning damage to network equipment, the maintenance cost is high
High surge protection equipment has become an industry trend
Plan description and precautions
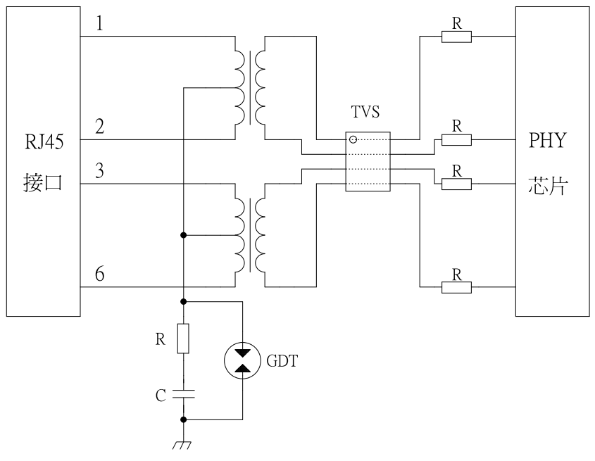
This scheme employs GDT for common-mode (four-wire) surge protection at the front end of the transformer
The downstream stage of the network transformer utilizes a TVS with small size and low junction capacitance to absorb differential mode energy. The TVS has a fast response time and also serves as an electrostatic protection function
Complies with 802.11 electrical standards
Meets surge testing standards such as IEC61000-4-5 and GB/T17626.5
Meets electrostatic testing standards such as IEC61000-4-2 and GB/T17626.2
Solution application
Laptop computer
Home desktop computer
Industrial computers
Switch
Router
Gun machine equipment
Network printer
Set top box
Intelligent transportation system
Other devices with Ethernet ports
protection circuit diagram

product appearance

Product Specifications

customized service
Fill in the requirements
your message
Online Service
contact customer service
consult